Теги и навыки Анализ конкурентов, Сценарии пользователей, Прототипирование,
Информационная архитектура
Длительность 3 месяца

ЧАЙКА — ЭТО ЕДИНАЯ ЦИФРОВАЯ СРЕДА ДЛЯ УПРАВЛЕНИЯ ОТЕЛЕМ, КОТОРАЯ ЗАМЕНЯЕТ ТЯЖЕЛЫЕ БУМАЖНЫЕ ЖУРНАЛЫ ЛЕГКОЙ ИНТЕРАКТИВНОЙ ШАХМАТКОЙ И АВТОМАТИЗИРУЕТ РАБОТУ ВСЕХ СЛУЖБ.

Ключевые инсайты Календарь — это якорь

Постоянное наличие календаря в зоне видимости освобождает сотрудника от необходимости держать всё в памяти

Снятие ответственности

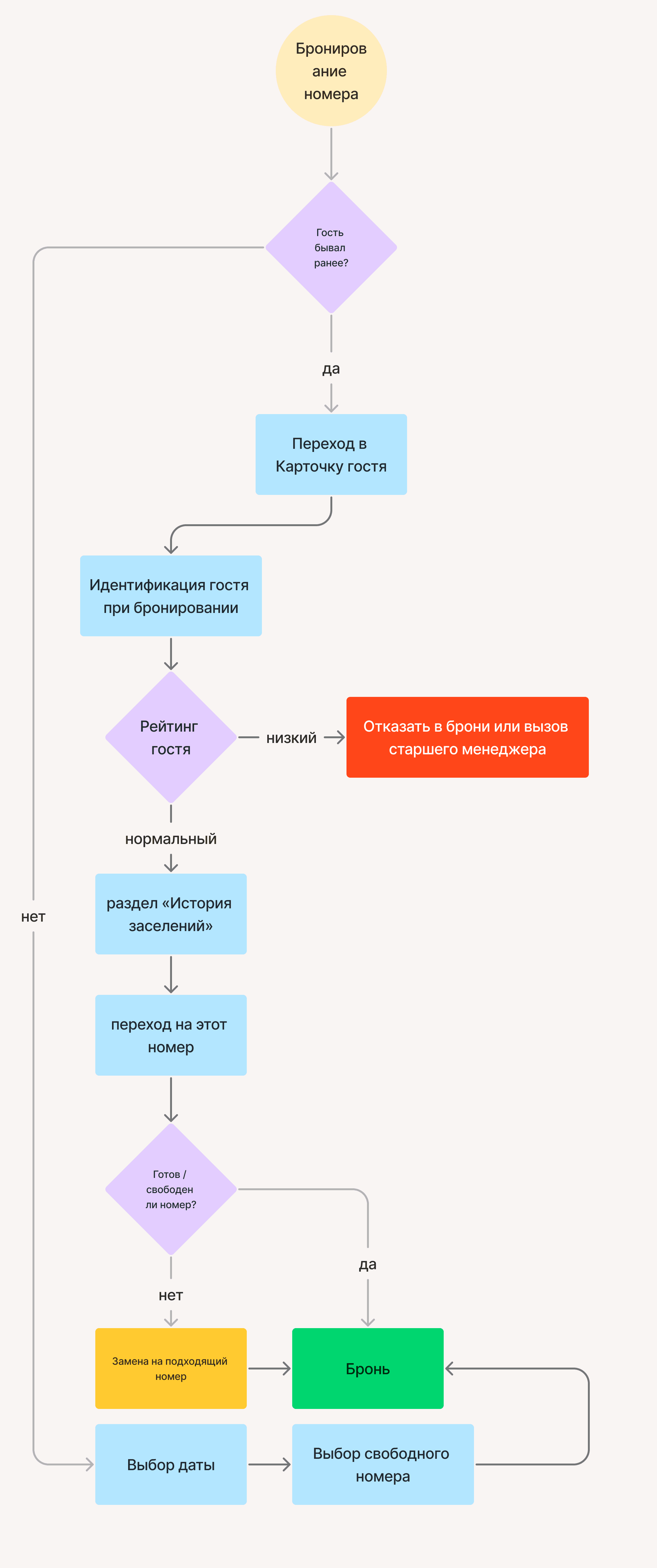
Главная ценность приложения для персонала снятие груза ответственности. Система сама должна следить, чтобы гость не попал в номер на ремонте.

Другие проекты

University Widget

EdTech

Экосистема университета

VetPlatform (NDA)

B2B

Платформа ветеринарного оборудования

Home & Decor (NDA)

E-commerce

Интернет-магазин товаров для дома

EcoLab

B2B / Services

Сайт экологической лаборатории

Kostishko Design

Landing Page / Portfolio

Сайт студии интерьерного дизайна

Другие проекты